一、前言
轮胎吊是港口常用的一种吊装设备,将货物从运输船上吊到码头的运载车辆上,或者相反。轮胎吊过去主要使用柴油机作为动力,在港口,船舶等场景容易产生污染,且港口区域一般空间有限,内燃机动力的设备需要较多的维护空间。因此就诞生了一种新的轮胎吊,采用电池的动力作为主要动力来源,内燃机作为辅助动力,减少使用柴油机,减少港口污染。
二、系统结构
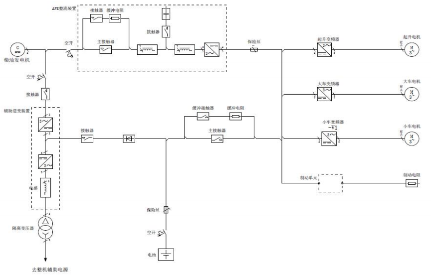
1. 纯电系统主要包括:小功率柴油机,大容量锂电池组,电池管理系统BMS,AFE整流充电装置,CVCF辅助逆变装置,PLC控制及监控系统等。总体系统工作框图见下图:

(1) 小功率柴油机:当电池电量不足时,启动120KW柴油发电机组给电池充电。
(2) 大容量锂电池:采用160AH大容量磷酸铁铝锂电池,下降时将能量存储到电池内。
(3) 电池管理系统BMS:监视电池电量,每个串联单体电池电压,模组温度,主动均衡及电池故障保护等。
(4) AFE整流充电装置:给电池充电;旁路电池系统时,可做整流装置供给直流母线。
(5) CVCF辅助逆变装置:采用恒压恒频输出装置,给整机给辅助回路供电。
(6) PLC及监控系统:主要用于系统控制,与RTG主控系统的联锁、故障处理、通过CAN总线读取BMS数据;监控系统用于充放电控制系统监控,蓄电池充放电流显示,母线电压及电池电压显示,温度,故障记录等。
2. 系统方案图:

三、系统特点
1. 系统选用国内外先进可靠的锂电池组,包括磷酸铁锂电池和钛酸锂电池等,都具有丰富的应用案例,是具有寿命长,安全可靠,耐低温,高充放电倍率的储能电池;
2. 在直流母线与蓄电池间采用DCDC充放电控制器,母线与蓄电池不是直接连接,这样可以为蓄电池增加一道保护,使得直流母线电压保持在可控范围内,充放电控制器可以很好的保护蓄电池并阻止大电流对蓄电池的损坏;
3. 锂电池配套的BMS对每个单体电池及电池箱温度实时监控,有电池过压,欠压,过流,高温,单体压差过大,漏电流,采集断线等保护配置,通过CAN通讯快速把信息传送给PLC,可以全面的掌控电池组的实时状态信息,方便做一些保护和控制策略。
4. BMS主动均衡技术成熟,取高补低,实现电池的静态、动态一致性,有效延长蓄电池的寿命。
5. BMS具有远程监控功能,通过登录大数据平台系统,可使用手机或者电脑在线查看电池系统运行状态,历史数据,对后期的电池维护非常有利。
6. 纯电系统保持了RTG灵活转场作业的特性。
7. 系统运行模式保留冗余空间,当纯电系统电池故障时,可以暂时旁路电池系统,RTG仅以柴油机供能进行降容运行,应对突发情况。
四、经济效益:
1. 减少柴油机容量:由传统的400KW柴油机改为120KW柴油机,采购柴油发电机组的成本大大降低。
2. 降低柴油机油耗:油耗排量大大减少,每个码头RTG运行效率不同,综合节油率65%。
3. 减少柴油机维修成本:传统大功率柴油机维修成本高,使用小柴油机后成本大幅降低。
4. 降低电网容量:有些码头油改电后,需要增加RTG,扩建电网费用高,使用纯电系统可以降低电网容量。
五、结束语
RTG作为集装箱港口的重要装卸设备,针对其关于节能减排、运行优化的设计改造对于绿色港口的建设有着重要作用。纯电式混合动力系统的应用进一步提升了节能减排的进程,又因其无需接市电作业的特性,让其保留了传统RTG转场的灵活性,并且从容应对无市电场区作业,提高了作业效率。RTG的纯电系统应用对于集装箱港口的建设有着积极正向的作用。
产品展示:





