一、前言
真空泵是一种旋转式变容真空泵,须有前级泵配合方可使用。其作用就是从真空室中抽除气体,降低真空室内的气体压力,使之达到要求的真空度。在较宽的压力范围内有较大的抽速,对被抽除气体中含有灰尘和水蒸汽不敏感。真空泵分类广泛,主要有WLW系列真空泵、W型真空泵、2X型真空泵、ZJ型真空泵、2SK型真空泵、SK型真空泵、2BV型真空泵、MH-2型真空泵、TLZ型真空泵、SL型罗茨鼓风机、JZJX型真空泵、JZJS型真空泵、JZJWLW型真空泵、JZJP型真空泵、RPP型真空泵、2XZ型真空泵等型号。
真空泵广泛用于塑料机械、农药化工、染料化工、砖瓦机械、低温设备、造纸机械、医药化工、食品机械、工业电炉、电子行业、真空设备、化肥、冶金、石油、矿山、地基处理等领域。
中国生产真空泵的厂家很多,全部真空泵的年销售额大约在1.5亿元左右,但仅相当于Kinney公司一家真空泵的年销售额。通过对全球真空泵市场的分析我们可以看出,各类真空泵的市场及应用领域都在不断变化和发展。中国真空泵制造业有着悠久的历史和雄厚的基础,它已经在各个不同领域得到应用并经过验证,其中一些产品还出口,得到国外用户的认可并受到好评,应该说中国真空泵制造业在国内外市场仍然有着巨大的发展空间。

二、传统真空泵的控制问题
真空泵的负载随着真空度的增加而减小。在容器内空气阻力大时,真空泵往往工作在过载状态,随着真空度的增加,电流下降,电机正常工作。当容器密封正常时,电机在过载状态下工作时间短,不会造成烧电机的事情发生;当容器密封下降时,电机在过载状态下工作时间延长,就会有烧电机的现象发生。
为解决泵过载的问题,传统上采用以下方法:
1) 采用机械式自动调压旁通阀。
旁通阀安装在罗茨真空泵的出口和入口之间的旁通管路上。此阀控制泵出入口之间的压差不超过额定值。当压差达到额定值时,阀门靠压差作用自动打开,使罗茨真空泵出口和入口相通,使出入口之间的压差迅速降低,这时罗茨真空泵在几乎无压差的负荷下工作。当压差低于额定值时,阀自动关闭,气体通过罗茨真空泵内由前级泵抽走。带有旁通溢流阀的罗茨真空泵可以与前级泵同时启动,使机组操作简单方便。
2) 采用液力联轴器
采用液力联轴器也能防止泵的过载现象发生,使泵可以在高压差下工作。液力联轴器安装在泵和电动机之间。在正常工作状态下,液力联轴器由电动机端向泵传递额定力矩。罗茨真空泵的最大压差由液力联轴器所传递的最大转矩来决定,而液力联轴器可传递的最大转矩由其中的液体量来调节。当泵在高压差下工作或与前级泵同时启动时,在液体联轴器内部产生了转速差即滑动,只传递一定的力矩,使泵减速工作。随着抽气的进行,气体负荷减小,罗茨真空泵逐渐加速至额定转速。
3) 采用真空电气组件控制泵入口压力
在罗茨真空泵的入口管路处安置真空膜盒继电器或电接点真空压力表等压力敏感组件。真空系统启动后,当罗茨真空泵入口处压力低于给定值(泵允许启动压力)时,压力敏感组件发出信号,经电气控制系统开启罗茨真空泵(如真空系统中装有罗茨真空泵旁通管路,则同时关闭旁通管路阀门)。若泵入口压力高于规定值时,则自动关闭罗茨真空泵(或同时打开泵旁通管路阀门),从而保证了罗茨真空泵的可靠运转。
显然以上方法结构复杂、成本高,控制精度差,能源浪费严重,已经不能适应设备发展的要求。
三、普通的变频器应用方案
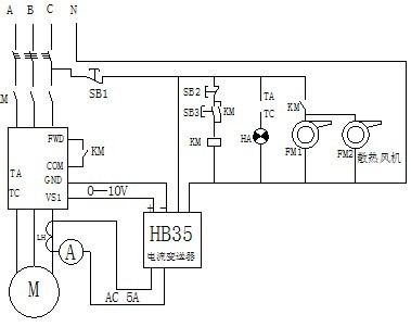
为了保护电机,部分真空泵厂家采用变频器,用电流互感器和电流变送器检测电机的实际电流,然后将转换后的模拟量信号输入变频器,让变频器做PID运算,从而控制电机的电流和电机的转速,最后达到保护电机的目的。
由左图可以看出其控制回路复杂,虽然变频器能够实现电流的闭环PID控制,但控制精度不高,转换复杂。无法区分电机堵转电流和正常负载电流,可能造成电机长时间工作在堵转状态,造成烧电机。控制效果不太理想。

四、伟创AC80矢量型变频器真空泵专用方案
伟创AC80矢量型变频器采用无速度传感器矢量控制算法,把电机定子电流按坐标变换分解为转矩电流分量和励磁电流分量,从而实现准确的转矩控制。与V/F控制算法相比具有低频力矩特性好,动态响应特性好,速度控制精度高等优点。
伟创AC80矢量型变频器真空泵专用方案不需要在外部添加任何设备,变频器本身就能实现对电机电流和转速的准确控制。
无论容器的密封性能好坏,AC80矢量型变频器在不需要任何外围辅助设备的情况下,均可以控制电机电流在电机额定值以内,且控制范围可以任意调整,控制精度达到±1%。在此基础上,使真空泵以最高效率运行,以最快速度达到设定的真空度。
同时伟创AC80矢量型变频器还可以快速识别真空泵堵转电流和负载电流,当真空泵因机械原因堵转时,能够立即识别并报警停机,防止故障的进一步扩大。
五、结束语
综上所述,伟创AC80矢量型变频器真空泵专用方案不仅解决了传统真空泵的控制难题,成本上省去了传统的机械防过载装置,同时简化了变频控制电路,综合效益大幅度提高。在实际使用中,获得了真空泵生产厂家的一致好评。