行业专机

行业专机 > 起重

  • item.Title
  • item.Title
  • item.Title
  • item.Title

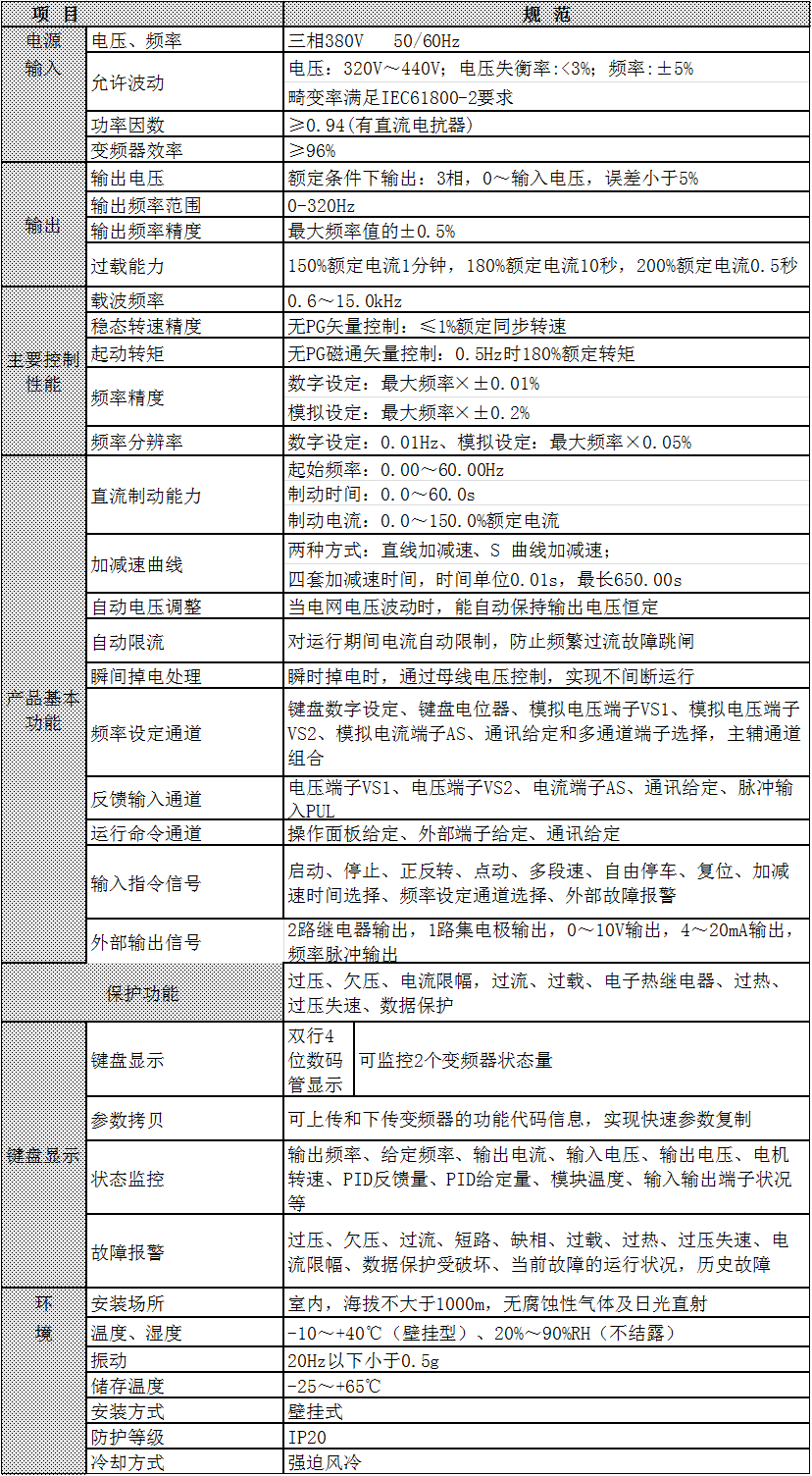
AC70T起重专用变频器

专门针对起重行业应用设计,功能完善、防护效果好(抗盐雾腐蚀)、性能优异,保证起重机械的安全性、可靠性。适用于港口机械、船舶机械、建筑机械、矿山机械、起重机、龙门吊、电动葫芦、行车及卷扬机等行业的起升、俯仰、大车、小车、回转、变幅等机构的驱动。

应用范围:

港口机械、船舶机械、建筑机械、矿山机械、起重机、龙门吊、电动葫芦、行车及卷扬机

规格书下载

AC70T-1.jpgAC70T-2.jpgAC70T-3.jpgAC70T-4.jpg

4.png

旋转变压器PG卡

CAN-RS485卡

CAN01卡


EXIO-05-V1.1 / V2.0卡


PG01-ABZ-05-C2

EX-PG02EN-A1.0